8 Channel Surround CODEC Processor - D*AP8 CODEC
Developed in close cooperation with Dolby® Labs, the D*AP8 CODEC is designed to replace a wide range of legacy Dolby® processors wherever there is a requirement for decoding, encoding or transcoding of audio signals. Multiple audio I/O formats are supported including native AES along with optional SDI, MADI, DanteTM and analog.
Designed for use in all areas of audio broadcast and distribution, Jünger Audio’s D*AP8 CODEC offers the functionality to decode and/or encode any current Dolby® audio bitstream and to effectively manage and emulate all Metadata parameters.
- Overview
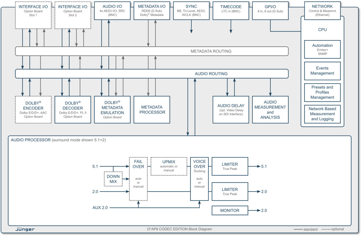
The D*AP8 CODEC has eight channels of audio I/O (4x2.0 or 5.1+2.0) and built in Dolby® decoding with metadata management and emulation as standard. Optional Dolby® encoding is also available. Network based loudness metering and Voice Over are standard whilst logging, Upmix and Fail Over are optional.
- Dolby® Decoding
The Dolby® Decoder supplied with the D*AP8 CODEC provides decoding of the following Dolby® formats:
• Dolby® E • Dolby® Digital Plus • Dolby® Digital • Pro Logic II (decode and encode)
- Dolby® Encoding
Optional Dolby® Encoders are available to provide either:
• Dolby® E
Or
• Dolby® Digital Plus • Dolby® Digital • AAC, HE-AAC v1/2
- Metadata Management and Emulation
In addition to bitstream decoding, comprehensive Metadata management and emulation are standard features. The setting of Metadata parameters such as Dialnorm, Downmix and DRC are critical to ensure correct performance of the end user’s decoder. The emulation function enables values to be verified or adjusted in real time to be certain that the end user’s audio is reproduced correctly and appropriately for their listening environment.
- Loudness Metering and Logging
To ensure compliance with local regulations, loudness and true peak levels can be measured and transferred via Ethernet to the optional J*AM measurement and logging software. All current loudness standards are supported including ITU-R BS.1770 (1, 2, 3) and recommended practices ATSC A/85, ARIB TR-B32, Free TV OP-59, Portaria 354 and EBU R128. A real-time plot of input levels can be displayed and logged to a destination folder anywhere on the network.
- Upmix/Fail Over/Voice Over/Limiting
Voice over functionality is provided allowing for seamless integration of voice and program content with automatic ducking or mixing. Optional features offered through software licenses are Upmix to create 5.1 surround from native stereo audio, and Fail Over to facilitate automatic switching to a back up signal feed or bitstream should the primary feed be lost. True peak limiting is included as a standard feature.
- Control and Configuration
A web browser interface allows easy and intuitive setup and configuration of all the unit’s parameters from anywhere on your network, whilst a variety of on screen metering and measurements are available for easy reference. Most parameters are based on the principle of “set and forget” so with a small number of initial settings, the unit can be up and running on air within minutes. The optional X*AP RM1 Remote Panel provides 8 hotkeys along with metering and measurement displays.
- System Integration
For integration into an automated broadcast environment, all parameters are remotely accessible allowing the unit to be operated by external control systems and software. An advanced built-in Event Management tool allows the remote loading of parameter presets and settings either by hotkeys on the optional X*AP RM1 remote panel, by 8 onboard GPI/O’s or by network commands using the Ember+™ control protocol.
- Interfaces and System Security
Audio I/O’s range from on board native AES3 to optional 3G SDI including video delay, MADI, Dante™ audio over IP and analog. Two interface expansion slots are available to allow for back up input feeds or bitstreams. Power fail bypass relays are fitted as standard and with dual redundant PSU’s and SNMP integration, the unit ensures maximum operational safety and peace of mind for today’s critical 24/7 broadcast or content delivery facilities.
Key Features
- Multi channel / Multi format audio processing
- Standard audio decoding: Dolby® Digital Plus, Dolby® Digital, Dolby® E, Pro Logic II
- Dolby® Metadata generation, management and emulation
- Optional audio encoding: Dolby® Digital Plus, Dolby® Digital, Dolby® E, AAC, HE-AAC v1/2
- Dolby® Dialog Intelligence™
- True peak limiting
- Downmix functionality (incl. Pro Logic II)
- Voice Over functionality
- Optional Upmix and Fail Over functionality
- Loudness measurement supporting all worldwide standards
- Optional loudness logging software (J*AM)
- On board interfaces: 4x AES/EBU I/O, Sync in, Sync out, Metadata I/O, 8 GPI/O
- I/O modularity via 2 interface slots (e.g. SDI, AES/EBU, Analog, MADI, Audio-over-IP DANTE™)
- Ethernet connectivity for set up and control via web browser
- External control via network or GPI/O’s
- Power fail bypass relays
- 19”, 1RU device, redundant PSU
Versions & Options
- D*AP8 CODEC: D*AP8 base unit plus CODEC feature set
- X*AP RM1: hardware remote control linked via Ethernet
- Option Board 16ch SDI I/O (3G/HD/SD)
- Option Board 4ch analog I/O
- Option Board 8ch analog Out
- Option Board 8ch AES/EBU I/O
- Option Board 16ch DanteTM Audio over IP
- Option Board 16ch MADI I/O
- Option Board Dolby® D / D+ / AAC / HE-AAC encoder
- Option Board Dolby® E encoder
- License Option Fail Over and 5.1 Upmix functionality
- J*AM Application Manager for real-time metering
- Loudness Logger for long term storage of measured values
Applications
All Jünger Loudness control / - Management devices from all product lines share a neat feature: The gathered measurement data is made available for downstream measurement applications via Ethernet. Learn more about at Measurement and Logging Software Tools.
-
Changelog 2.10.19.42350 (2017-08-31):
ATTENTION!
Before installing the J*AM / Loudness Logger software under Windows 10, please download and install the latest Sentinel dongle GUI runtime environment:
https://supportportal.thalesgroup.com/csm?sys_kb_id=61fb0ee1dbd2e78cfe0aff3dbf9619ab&id=kb_article_view&sysparm_rank=2&sysparm_tsqueryId=29c80d7b1bd49410f2888739cd4bcb91&sysparm_article=KB0018320
Installing the J*AM / Loudness Logger software without the environment first might lead to critical errors and blues screens!
Changes 2.10.19.42350:
- Fixed integration range issue in Log Analyzer
Changes 2.10.18.41937:
- Fixed parameter inconsistencies occurred while network interruptions
- Added support for C8492 PM5 and C8092 PM5
- Added support for C8702 logger version 6
Changes 2.10.10.40638:
- Added support for V*AP v2.0.1
Manual
Firmware
-
Changelog 5.1.9 (2022-08-18):
Firmware for D*AP8 FLX, TAP EDITION and CODEC EDITION
Changes 5.1.9:
- fixed wrong relay bypass timing for SDI
Changes 5.1.8:
- changed (Dante) includes DT-100 firmware version 3.2.0.8
- changed (Dolby) support for latest hardware revision of Dolby Codec board
- improved (Dante) Firmware based on 4.2.0 Audinate Brooklyn Firmware released
- fixed (Dante) Dante Module display issue with long Current IP Adresses
Changes 5.1.6:
- changed (SDI) includes SDI firmware version 53
Related Products
-
J*AM
Jünger Application Manager - J*AM- Manages free or license-based applications for connected devices
- Loudness measurement according to: EBU R128, ITU BS.1770 (all versions), ATSC A/85 and ARIB TR-B32, Free TV OP-59 and Portaria 354
- Real-time metering of processing parameters, including true peak measurement
-
LoudnessLogger
License package J*AM - LoudnessLogger- Network enabled real-time measurement
- Loudness measurement according to: EBU R128, ITU BS.1770 (all versions), ATSC A/85 and ARIB TR-B32, Free TV OP-59 and Portaria 354
- Real-time metering of processing parameters, including true peak measurement
- Long-term loudness logging (infinite, restricted by storage space only)
- Off-line analysis of measurement data
-
O_DAP_MB_a
Option Board MADI I/O (BNC)- MADI digital audio, BNC
- D*AP8 hardware platform: 16ch in/out (44.1 / 48kHz)
- D*AP4 hardware platform: 8ch in/out (44.1 / 48 / 88.2 / 96 kHz)
- AIXpressor hardware platform: 64ch in/out (48kHz)
- Dedicated routing 64x64
- Reference grade word clock recovery from MADI
-
O_DAP_MO_MM_a
Option Board MADI I/O (optical LC, Multimode)- MADI digital audio, optical LC (Multimode)
- D*AP8 hardware platform: 16ch in/out (44.1 / 48kHz)
- D*AP4 hardware platform: 8ch in/out (44.1 / 48 / 88.2 / 96 kHz)
- AIXpressor hardware platform: 64ch (48 kHz)
- Dedicated routing 64x64
- Reference grade word clock recovery from MADI
-
O_DAP_MO_SM_a
Option Board MADI I/O (optical LC, Singlemode)- MADI digital audio, optical LC (Singlemode)
- D*AP8 hardware platform: 16ch in/out (44.1 / 48kHz)
- D*AP4 hardware platform: 8ch in/out (44.1 / 48 / 88.2 / 96 kHz)
- AIXpressor hardware platform: 64ch in/out (48kHz)
- Dedicated routing 64x64
- Reference grade word clock recovery from MADI
-
O_DAP_SDI_a
Option Board 16ch SDI I/O (3G/HD/SD)- 16 ch audio de-embedder / embedder
- up to 15 frames video delay for all supported video standards
- VANC (SMPTE 2020-2) de-embedder / embedder
- Lip-Sync compensation for non-processed audio signals
-
O_DAP_ADDA_a
Option Board 4ch analog I/O- 4 ch analog in
- 4 ch analog out
- 25pin Sub-D female Connector
- power fail bypass relay
-
O_DAP_AES_a
Option Board 8ch AES/EBU I/O- 4x AES EBU (8ch) I/O
- 25pin Sub-D female Connector
- 110 Ohm balanced or 75 Ohm unbalanced I/O
- power fail bypass relay
-
O_DAP8_Dolby_DENC_a
Option Board Dolby® D/D+/E Codecs- Optional Dolby® Digital (AC3) Encoding / Decoding license
- Optional Dolby® Digital+ Encoding / Decoding license
- Optional Dolby® E Encoding / Decoding license
-
L_DAP8_Dolby_DEC_b
License Dolby® D/D+/E Decoder, Metadata emulation- Dolby® Pro Logic II Decoding
- Dolby® D / D+ Decoding
- Dolby® E Decoding
- Metadata emulation
-
X*AP RM1
Universal Remote Control Panel X*AP RM1- Controls any Jünger Audio Slim Line product
- 8 channel multicolor LED bargraph
- 2 high resolution graphic displays (OLED)
- 8 user configurable hotkeys
- DC powered